Projetos

Medidor de modulação
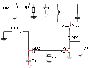
Acho que esse é um dos instrumentos de teste mais importantes que você pode ter além de um medidor de watt e um osciloscópio. Então aqui está um circuito para construir um
Nº da peça
Valor
R1, R2, R3 16 ohm, 2 W
R4 5600 ohm, 1/2 W
R5 Potenciômetro de 50K
D1, D2, D3 diodo 1N60
C1 4 uF
C2, C3 .005 uF
METRO 0-50 uA
RFC1 bobina 2,5 mH
SW1 interruptorDescrição do circuito:
Suponha por um momento que apenas a portadora estável esteja presente e o operador não esteja falando no microfone. Durante esse período, o instrumento é ajustado em sua posição de calibração pelo SW1. À medida que o transportador constante passa pelo diodo D1, ele é convertido em CC, viaja pelo estrangulador de RF e atinge o medidor. Isso fornece um ponto de referência para medir a porcentagem de modulação. O controle de calibração é girado até que o medidor leia exatamente a escala completa.
Após a calibração, o SW1 é colocado na sua posição de modulação. Agora, quando o operador fala no microfone, a operadora muda de força com a modulação. Desta vez, no entanto, o sinal deve passar pelo capacitor C1. Isso bloqueia a portadora estável e permite que apenas as pulsações que representam o sinal de áudio passem para o medidor. O áudio é recuperado da operadora pelos diodos D2 e D3, e o medidor agora responde dando um passo à frente na taxa de voz, mostrando a porcentagem de modulação.
Como você pode ver, este circuito usa uma carga fictícia interna que pode suportar apenas cerca de 6W. Se você planeja usar este medidor com mais energia do que isso, precisará melhorar a carga simulada, usando resistores de energia ou possivelmente fazendo uma tomada para uma antena / carga simulada externa.
Compressor de microfone simples usando 3 transistores para equipamentos de HF
Um compressor de microfone simples com 3 transistores é um circuito compressor eficaz que pode ser usado para melhorar a faixa dinâmica do sinal de um microfone. O circuito é composto por três transistores e é alimentado por uma fonte de 12 volts. Foi projetado por Eko Pramono , um operador de rádio amador da Indonésia. O circuito é baseado no princípio de realimentação, em que o sinal de saída é realimentado para a entrada do primeiro transistor. Isso cria um loop de realimentação negativa que reduz o ganho do circuito quando o nível do sinal de entrada aumenta.
Aqui está uma breve visão geral do circuito:
- O primeiro transistor (Q1) é um pré-amplificador. Ele amplifica o sinal de entrada e fornece um ganho de cerca de 20.
- O segundo transistor (Q2) é um buffer. Ele isola o primeiro transistor do terceiro transistor e evita que o circuito de feedback se torne instável.
- O terceiro transistor (Q3) é o compressor. Ele fornece o feedback negativo que controla o ganho do circuito.
- Q1, Q2 e Q3 são 2N2222 ou BC548
O sinal de feedback negativo do terceiro transistor reduz o ganho do primeiro transistor à medida que o nível do sinal aumenta. Isso é o que proporciona o efeito de compressão. A quantidade de compressão é determinada pelos valores dos resistores no circuito de feedback. Quanto maiores os valores dos resistores, maior será a compressão aplicada.
O circuito funciona reduzindo o ganho do amplificador à medida que o nível do sinal de entrada aumenta. Isso torna as partes mais altas do sinal mais silenciosas, sem afetar as partes mais baixas. Isso pode ser usado para melhorar a faixa dinâmica de um sinal, tornando-o mais equilibrado e uniforme.
